VisioDevKit  v2.0
 All Classes Namespaces Functions Variables Typedefs Enumerations Enumerator Properties Friends Pages
Under the hood
  1. Introduction
  2. VisioDevKit Overview Diagram
  3. Organisation
  4. Modules

Introduction

VisioDevKit is comprised of layers and modules. Layers are indispensable to the VisioDevKit and provide the core functionality. Modules are optional add-on blocks, which extend the functionality of VisioDevKit.

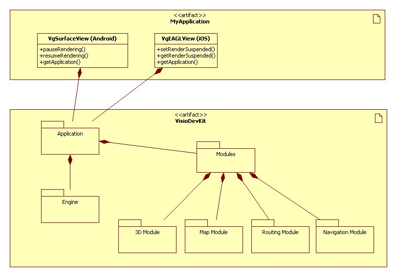
VisioDevKit Overview Diagram

The below dialgram shows an overview of how an application (Android, iOS) might gain access into the VisioDevKit.

OverviewMobile.jpg

Organisation

Modules

Next

VisioDevKit 2.0, Visioglobe® 2013