VisioMove SDK (Android)  2.1.22
 All Classes Functions Variables Pages
Under the hood
  1. Introduction
  2. VisioMove Overview Diagram
  3. Organisation
  4. Modules

Introduction

VisioMove is comprised of layers and modules. Layers are indispensable to the VisioMove and provide the core functionality. Modules are optional add-on blocks, which extend the functionality of VisioMove.

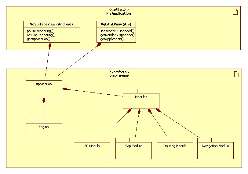
VisioMove Overview Diagram

The below dialgram shows an overview of how an application (Android, iOS) might gain access into the VisioMove.

OverviewMobile.jpg

Organisation

Modules

Next

VisioMove 2.1.22, Visioglobe® 2016