VisioMove  2.1.4
 All Classes Namespaces Functions Variables Typedefs Enumerations Enumerator Properties Friends Pages
Engine
  1. Introduction
  2. Engine Class Diagram
  3. Animation Class Diagram
  4. Layer Class Diagram
  5. License Class Diagram
  6. Position Toolbox Class Diagram
  7. Resource Class Diagram
  8. Texture Class Diagram

Introduction

The Engine is the lowest layer within VisioMove. Its core responsibilities are creating, initializing and managing the VisioMove view. In addition to this, it also provides a simple mechanism to manipulate the camera.

Engine Class Diagram

OverviewEngine.jpg

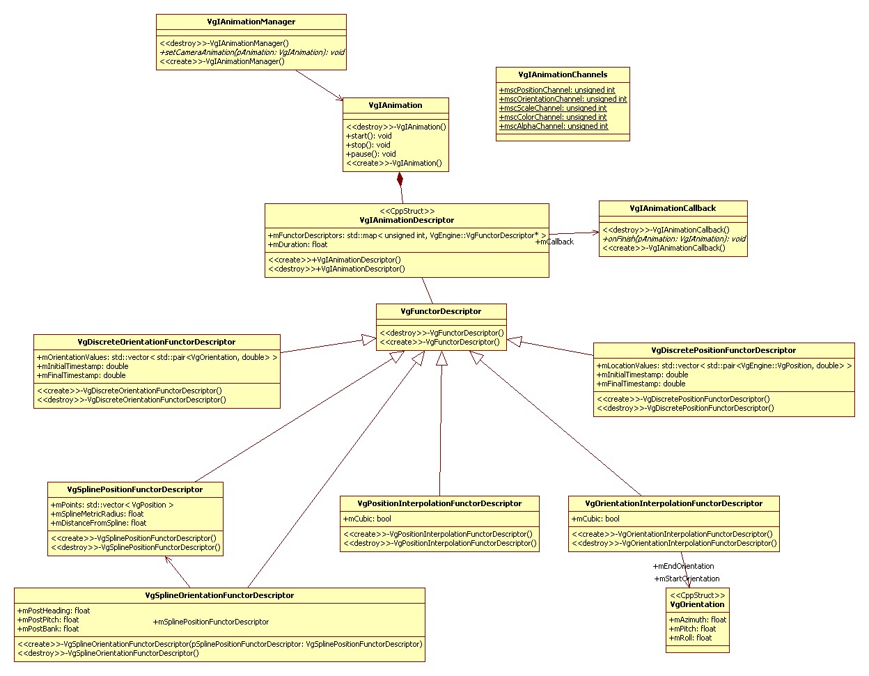
Animation Class Diagram

OverviewAnimation.jpg

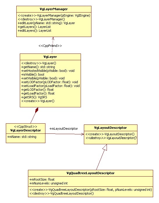
Layer Class Diagram

OverviewLayer.jpg

License Class Diagram

OverviewLicense.jpg

Position Toolbox Class Diagram

OverviewPositionToolbox.jpg

Resource Class Diagram

OverviewResource.jpg

Texture Class Diagram

OverviewTexture.jpg
VisioMove 2.1.4, Visioglobe® 2015