VisioMove  2.1.4
 All Classes Namespaces Functions Variables Typedefs Enumerations Enumerator Properties Friends Pages
Routing module

Description of routing module.

  1. Introduction
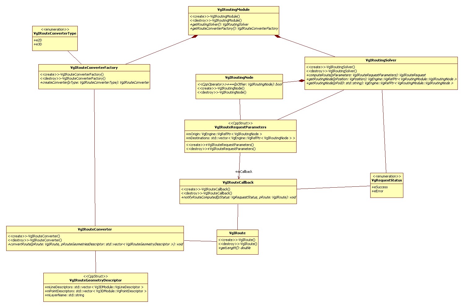
  2. Routing Module Interface Diagram

Introduction

With VisioMove's Routing module you'll be able to:

  • Calculate a route given start and end points
  • Calculate a route given a start and several way points. A way point is a point that will be included along the calculated route
  • Configure route requests:
    • Attributes (i.e. avoid stairs)
    • Type (Fastest or Shortest)
    • Modalitites (i.e. pedestrian, shuttle, etc)

Routing Module Interface Diagram

OverviewRoutingModule.jpg
VisioMove 2.1.4, Visioglobe® 2015