VisioMove
2.1.4
Home
Namespaces
Classes
Deprecated
Class List
Class Index
Class Hierarchy
Class Members
All
Classes
Namespaces
Functions
Variables
Typedefs
Enumerations
Enumerator
Properties
Friends
Pages
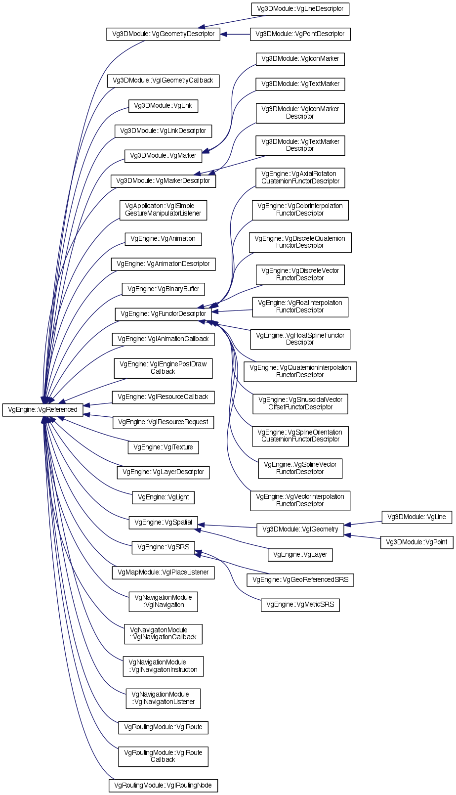
Class Hierarchy
Go to the textual class hierarchy
VisioMove 2.1.4, Visioglobe® 2015